EXABYTE CORPORATION
ELIANT 820 (EXTERNAL)
|
Device Type |
Tape Drive |
|
Interface |
SCSI |
|
Format |
DDS |
|
Sustained Transfer Rate |
1MBPS (compression disabled) / 2MBPS (compression enabled) |
|
Size |
5.25 in. half height |
|
View |
Top |
|
CONNECTIONS | |
|
Function |
Label |
|
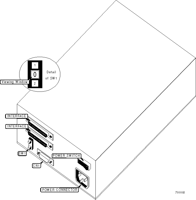
Monitor connector (exact function unidentified) |
CN1 |
|
DRIVE SELECT ID |
|
Note: SCSI ID is selected by activating SW1 until the desired number is displayed in the viewing window. |
|
MANUFACTURERS RECOMMENDED MEDIA | ||
|
Tape |
Capacity Without Compression |
Capacity With Compression |
|
EXATAPE 8mm 160mXL |
7.0GB |
14.0GB |
|
DIAGNOSTIC LED(S) | |||
|
LED1 (Amber) |
LED2 (Green) |
LED3 (Green) |
Condition |
|
On |
On |
On |
Power-on self-test |
|
Fast flash |
Irregular flash |
Off |
Power-on self-test failure |
|
Off |
Irregular flash |
Off |
Drive ready (no tape loaded) |
|
Off |
Irregular flash |
On |
Drive ready (tape loaded) |
|
Off |
Irregular flash |
Slow flash |
Normal tape motion |
|
Off |
Irregular flash |
Fast flash |
High speed tape motion |
|
On |
Irregular flash |
On |
SCSI bus reset |
|
Slow flash |
N/A |
Off |
Drive error |
|
Fast flash |
N/A |
Fast flash |
Cleaning required |
|
Off |
Irregular flash |
Slow flash |
Cleaning in progress |
|
DIAGNOSTIC LED(S) CONTINUED | |||
|
LED |
Color |
Status |
Condition |
|
LED4 |
Unidentified |
On |
Power to drive enabled |
|
LED4 |
Unidentified |
Off |
Power to drive disabled |
|
MISCELLANEOUS TECHNICAL NOTES |
|
Exact location of terminating resistors is unidentified. |