IBM CORPORATION
PS/2 MODEL 70 386/25
|
Processor |
80386DX |
|
Processor Speed |
25MHz |
|
Chip Set |
IBM |
|
Max. Onboard DRAM |
8MB |
|
Cache |
None |
|
BIOS |
IBM |
|
Dimensions |
355mm x 304mm |
|
I/O Options |
Serial port, parallel port, pointing device connector, proprietary hard/floppy drive controller slot, proprietary 16-bit MCA video adapter slot, VGA port |
|
NPU Options |
80387 |
|
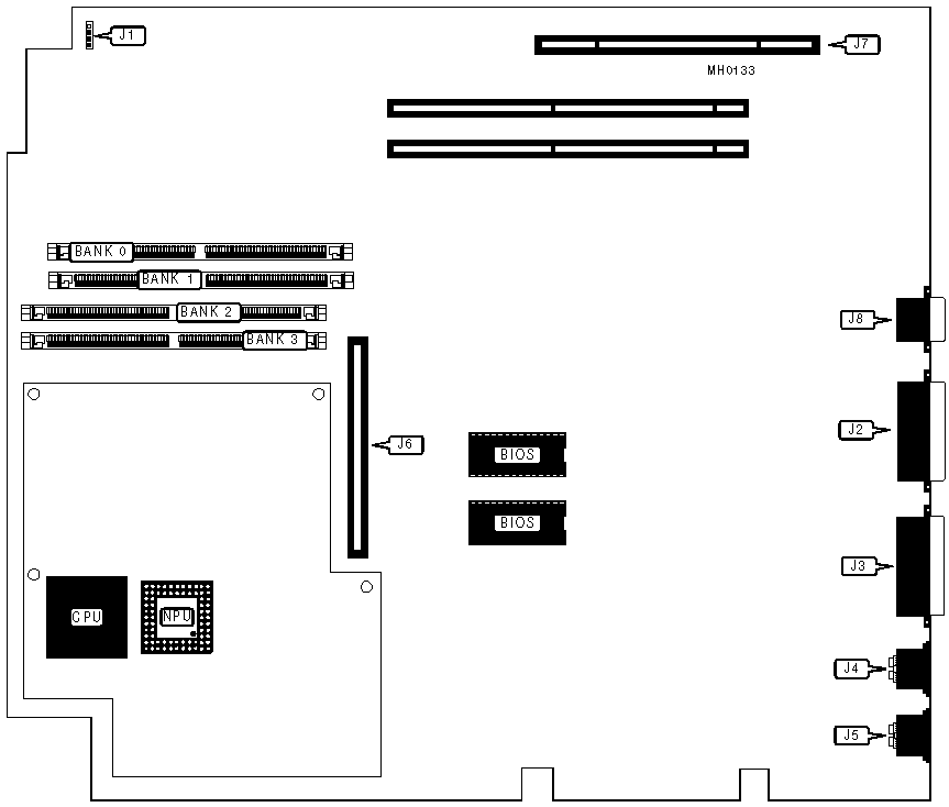
CONNECTIONS | |||
|
Purpose |
Location |
Purpose |
Location |
|
Battery/speaker |
J1 |
Keyboard |
J5 |
|
Serial port |
J2 |
Proprietary hard/floppy drive controller |
J6 |
|
Parallel port |
J3 |
Proprietary 16-bit MCA video adaptor |
J7 |
|
Pointing device |
J4 |
VGA port |
J8 |
|
DRAM CONFIGURATION | ||||
|
Size |
Bank 0 |
Bank 1 |
Bank 2 |
Bank 3 |
|
1MB |
(1) 256K x 36 |
NONE |
NONE |
NONE |
|
2MB |
(1) 256K x 36 |
(1) 256K x 36 |
NONE |
NONE |
|
2MB |
(1) 512K x 36 |
NONE |
NONE |
NONE |
|
3MB |
(1) 256K x 36 |
(1) 256K x 36 |
(1) 256K x 36 |
NONE |
|
4MB |
(1) 256K x 36 |
(1) 256K x 36 |
(1) 256K x 36 |
(1) 256K x 36 |
|
4MB |
(1) 512K x 36 |
(1) 512K x 36 |
NONE |
NONE |
|
5MB |
(1) 256K x 36 |
(1) 512K x 36 |
(1) 512K x 36 |
NONE |
|
6MB |
(1) 256K x 36 |
(1) 256K x 36 |
(1) 512K x 36 |
(1) 512K x 36 |
|
6MB |
(1) 512K x 36 |
(1) 512K x 36 |
(1) 512K x 36 |
NONE |
|
7MB |
(1) 256K x 36 |
(1) 512K x 36 |
(1) 512K x 36 |
(1) 512K x 36 |
|
8MB |
(1) 512K x 36 |
(1) 512K x 36 |
(1) 512K x 36 |
(1) 512K x 36 |
|
Notes:SIMMs are a proprietary IBM design, standard 36-bit SIMMs can not be used. Onboard memory does not need to be installed in order to use memory expansion cards. | ||||